央视网消息:9月15日,我国首部专门规范住房租赁活动的《住房租赁条例》正式施行,如今,新规落地已经“满月”。记者在各地调查采访发现,一个月来,新规正逐步推动住房租赁市场发生着积极变化,市场秩序得到了进一步规范。

在位于深圳的一家房产中介门店,记者了解后发现,前来租房的客户都比较注重《住房租赁条例》在门店的落实情况,特别是大家普遍表示,《住房租赁条例》的出台实施,大幅提升了租房的安全感。

近一个月来,各地住房租赁服务都在持续优化。线上线下都能办、房东租客都能办、企业机构批量办、合同网签自动办……针对租赁合同备案不够便捷的问题,成都住房租赁交易服务平台推出“承租人单方备案”“企业批量备案”等创新功能。

押金难退,一直是租赁纠纷的“重灾区”。以往有的租房合同条款模糊,给了不良中介或房东可乘之机。针对这一痛点,《条例》精准发力,要求合同必须明确押金数额、返还时间及扣减情形,努力为租户筑牢权益“防护网”。

此外,市场还普遍认为,《条例》针对住房租赁市场中多种问题,提出了治理要求,帮助各地有效解决长期存在的隔断房、虚假房源问题,以及部分房屋设施陈旧、环境不达标等乱象。
租赁企业服务进一步规范细致
此次实施的《住房租赁条例》,将“培育市场化、专业化住房租赁企业”作为核心目标之一,通过一系列政策工具引导行业升级。记者在各地采访中发现,《条例》正式施行以来,各地租赁企业及中介服务得到进一步规范化,服务内容也愈发细致周到。

在青岛一家住房租赁中介门店,记者看到,墙上整齐张贴着企业内部管理制度与员工信息,工作人员统一挂牌上岗,主动向租户逐项说明收费明细,让租户在签约前就对所有费用心中有数。

门店负责人表示,《住房租赁条例》明确了房地产中介在从业人员管理、房源信息发布及行业规范等方面的职责,他们也相对应采取了一系列措施,让日常服务有章可循。
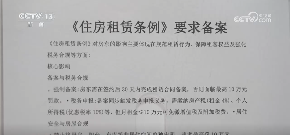
在厦门,很多房产中介门店都将《住房租赁条例》主要内容张贴在醒目位置,其中包括强制备案、居住安全与房屋合规、押金管理等新要求。

业内人士指出,随着一些不规范的经营主体逐步出清,市场竞争将更有序。与此同时,《条例》各项要求逐步落地落实,未来市场化、专业化的住房租赁企业优势将进一步得到凸显。
监管更严格推动市场 形成良性发展机制
市场更规范、服务更细致的同时,记者还发现,《住房租赁条例》实施满月以来,还有一个变化,就是相关的监管变得更加有力,各地陆续出台了一些具体的政策,不断推动租房市场逐步形成良性的发展机制。

在西安,当地在落实全国新规的基础上,进一步强化“数据端+资金端”的双重监管。目前,多家租赁企业已进驻西安市住房租赁交易服务平台,租户可以在平台上对房源和企业资质信息进行查验,并完成合同网签备案等。

在北京,瞄准个人“二房东”乱象,拟将个人转租10套(间)住房及以上纳入行业监管;而在青岛,当地开始全面规范房源信息发布,并实行房源核验码制度。此外,租金安全一直是各方关心的重要一环。在济南,当地正在逐步建立租金监管与监测功能,从“事后纠纷处理”转向“事前风险预防”,防止不良企业“不合理收费”“卷款跑路”等情况发生。

吴璟表示,《住房租赁条例》在国家层面上明确了基本原则和总体要求,也为住房租赁市场的具体监督管理给出了纲领性的指导,方便各地结合自身情况因城施策,制定详细配套措施。